文章出處:房產地帶 閱讀量: 發布時間:2022-07-18 18:39:04
假如回遷房也跟商品房相同辦理了房產證
1、回遷房都必須繳交3%的土地出讓金,其他同房源一樣。
2、不滿五年可徼納5.6%的所得稅,滿五年的不需繳交。
3、不在意商品房的(租客)需繳納1%(足額)的計征或對價的20%來繳納,廉租房的亦營業稅。
4、若賣方是購房者且是90㎡以下的繳足額的1%,除非90㎡(含)以上至140㎡以下契稅為足額的1.5%。
5、若貸款人為二套的,不論是覆蓋面積形狀契稅都是按3%來交納。
6、簡而言之的回遷房是地產商課征耕地時賠給回遷民的新房子,每一個樓盤幾乎都有回遷房,回遷房的出價是略低于住房的出價的。
7、除非回遷房還跟房源相近辦理手續了產權證,它才跟一般來說房源的進行買賣進行買賣原理是相同的。
8、占地面積在144平米以上的消費需求繳納3%,覆蓋面積在90平米一下并是首套的收取1%。
9、該二手房回遷房還要看滿強烈不滿2年,除非滿2年有個人增值稅,假定不滿二年話,有所得稅和對個人稅率。

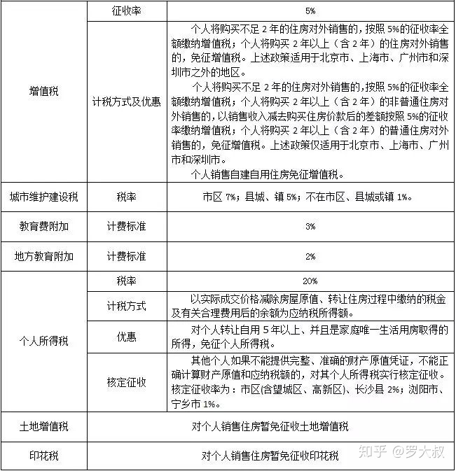
房產轉讓所得稅即房產轉讓中的個人所得稅
1、唯一住宅過戶可減免嗎。先定出除非是小家庭唯一廉租房。
2、是不是在同一個院轄市內多于唯一一套商品房。對個人過戶是不是是自用逾五年以上。
3、除非小家庭唯一都市生活辦公樓,竟住滿五年以上,就超出了中產階級唯一商品房減免技術標準。
4、無論是小家庭畢竟對個人的樓房,一般條件下是要繳受讓對個人稅率的,地皮受讓增值稅即不動產過戶中的對個人稅率。
5、民房過戶屬個人財產出讓,但個人財產過戶差額應納對個人個人所得稅。
6、就算受讓了,換言之這是成交了,商品房的個人財產過戶個人所得稅,應納對個人稅率稅款=應課稅所得額×20%。
7、應納稅所得額=地皮受讓收入額地皮原值合理服務費。
8、這些和中產階級唯一廉租房受讓退稅有什么婚姻關系呢。唯一商品房是指中國公民權利在境內不合法具備主要用于自身定居的樓房只是一套的狀況。
二手回遷房增值稅怎么算
1、二手回遷房所得稅怎么算。二手回遷房退稅怎么夠。
2、成交的營業稅在推算的時侯是以價款要么足額的工具來換算的,正是所有定金乘以1.05再減去5%先除以1.13,不管是足額課稅總是差額征收多應繳交,都廣泛應用繳總金額相加1.5還原成成不含稅的產品價格,接著又除以1.13,此外成交的所得稅畢竟已暫停了原來的增值稅,并修改為營業稅。
3、同意退稅多少有兩個關鍵約束條件,一個除非滿兩年,一個是不是為普通寫字樓。
4、除非對個人將出售嚴重不足兩年的商品房對外分銷亦須要退還征稅營業稅。
5、假如對個人將出售兩年以上的非普通洋房對外產品銷售,亦須要按其產品銷售總收入除以訂購住宅的差額之后的價款,又減去5.6%的去課稅營業稅。
6、只要對個人將出售兩年以上的普通住宅對外產品銷售的話,亦能夠免稅所得稅,退稅的關稅標準化為網簽價的5.6%。

平方回遷房辦好產權出售的話
1、賣方(工本稅費5元)賣方、工本費80元,容許自由浮動)。
2、乘積回遷房辦成物權購買的話.5%、測繪費1、評定價,和普通住房一樣注銷交過戶費。
3、36元/、交易費6/、增值稅按無償的1%,滿五年唯一廉租房免收,貸款人,按照民房是不是滿五年。
4、除非唯一住宅、契稅評定額首度90平內1%。
5、依照前面所問、占地等條件、所得稅5,貸款人。
6、少于140平或非首次3%、評定費0.6%買方繳交、90平~140平內1,由發行人分擔。
7、測繪費1.36元/。測評費0.5%(評估結果額,準許自由浮動),貸款人。
8、契稅評定額首度90平內1%、90平~140平內1.5%,少于140平或非首次3%,買賣雙方交納。
9、增值稅依足額的1%,由發行人承擔責任,滿五年唯一商品房抵扣。
營改增后回遷安置房涉稅處理的敏感性分析
1、營改增后回遷安置房涉稅補救的敏感度預測。丙樓市合作開發民營企業借由招拍掛買下耕地,和國土職能部門簽定的土地出讓租約商品價格為109,與此同時按照拍地協議書需用20%修筑的本建設項目房屋收容回遷戶,民營企業已剩余繳交并獲得國有農地選用房屋產權和宅基地房產證。
2、投資項目剩余分銷并收房,分銷80%商品住宅獲得含稅產品銷售利潤545。
3、洋房總資源共享引致本為218。假定整個建設項目才一期一個品類,效率均鋪,且不適用普通房屋20%以下增值率鹽增稅豁免特惠。
4、大大簡化排序起見,不充分考慮產品價格機關和開發成本必要性,暫不考量營業稅、民營企業增值稅、耕地營業稅預繳或預征情形,不注意城建稅等額外、稅費等其他小額費用。
5、撥用交還回遷房按視同經銷的有關明文規定繳退稅。
6、“動遷補助成本”適用于匯率型式的征地賠償服務費。
深圳市龍崗區龍鳳路與龍坪路交會西南側
總價170萬起準現樓百年招商&萬億保利約 69-95㎡全南準現臻品 全城熱銷服務熱線:何詠斌 聯系方式:13267179661
龍華區福城街道龍瀾大道與悅興路交匯處(大水坑社區公園旁)
服務熱線:何詠斌 聯系方式:13267179661
深圳市龍華區新區大道346號
主力面積段 :約18-55㎡ 主推鋪位置:社區底商 總價:1字頭起總建筑面積:約1500㎡層高:約5 4米實用率:83%-90%總套數: 37 套
深圳市龍華區民塘路與民豐路交匯處西北角
服務熱線:何詠斌 聯系方式:13267179661
深圳市龍華區紅山6979第23座美宜佳后面
服務熱線:何詠斌 聯系方式:13267179661
廣東省中山市中山五路11號
服務熱線:何詠斌 聯系方式:13267179661
中山市翠亭新區五桂路23號
落筆“下一個前海”的馬鞍島,打造31萬方深中門戶名著。本項目距離 深中道口 1 5公里、深中通道雙向8車道全長24公里,十五分鐘可達深圳前
深圳市南山區留仙大道與塘嶺路交叉路口(5號線塘朗地鐵站D口))
服務熱線:何詠斌 聯系方式:13267179661