文章出處:房產地帶 閱讀量: 發布時間:2022-07-18 14:38:41
北內集團和開發商達義公司相關負責人互指
1、蘇連和等4戶是北內集團的受災戶。3年前與騰退母公司簽署了騰退安放備忘錄后,協議書即遭地產商搶走。
2、這引致2006年他們不能搬入回遷樓。但他們聽到現僅指他們的回遷房被大部分領導干部占去,他們挑選了抽射搬入。
3、北內集團及房地產商達義公司有關有關負責人互指,非拆遷戶的領導干部搬進回遷房是其他人的精心安排。
4、北內集團是北京一家國企,子公司在朝陽區雙井橋東有一個員工家屬院。
5、2003年起,北內集團對該家屬院作出遷移改擴建,交由房地產商在朝陽區西大望路工程建設回遷樓以安放受災戶。
6、”蘇女士說,協定簽好后被交踏了,“動遷集團的人說,協定要替購房者達義公司簽字申報,一周后送回家。
7、”備忘錄簽定第二天,蘇家準時搬離,空出樓房繳征地集團拆卸。

遠郊的房子再便宜也不要買
1、我是廣州樓姐,資深不動產海外投資學家。你相見恨晚的買房子講師,目前已為1000人提供支持買車最佳基礎架構。
2、樓姐不像其他自媒體,遮遮掩掩地令你捏不清洞察力。
3、樓姐歸屬于實戰派衹說對你最有用的操作方式與建言。
4、親愛的樓姐您好,回遷房可進行買賣嗎。產品價格比一般住房便宜一半呢,能買嗎。
5、回遷房是能夠展開炒賣的,也是可賣的,不過樓姐不建言。
6、當房地產市場更趨穩定的時侯,消費市場的一般自然規律便充分體現過來了。
7、回遷房不論是是從小戶型、公共設施、邊線等等,相較看來畢竟要差一點。
8、遠郊的樓房再便宜還千萬別賣。遠郊的樓房購房者是把園林景觀生態系統稀缺的生態環境做為廣告宣傳營銷手段,但雙親真正的市場需求是要距醫院近,最合適有三甲醫院,須要的是雙腳可至的菜市。
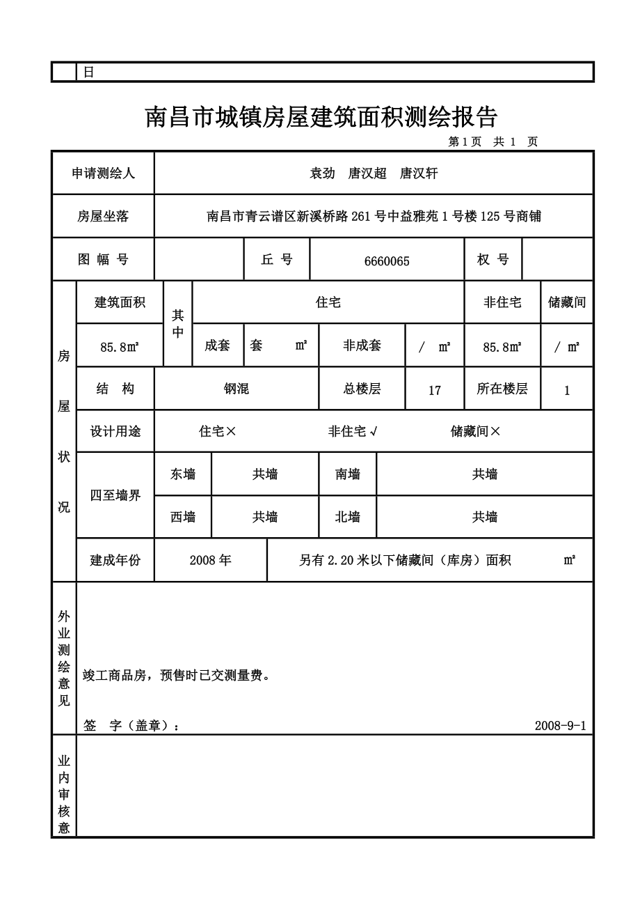
房屋面積最終以房屋測繪核定的面積為準
1、有關L某某提倡回遷房已經超過3%的樓房占地歸其所有、成本由西房集團公司需承擔的起訴命令會否組建的缺陷,首先,兩國簽定的《國有土地上房屋征收與補償協議書》第四條第一款協議書占地約約為73.7平方米,樓房占地面積最后以住宅遙感編列的占地面積為依據。
2、第八條第二項簽訂合同,安置房交付給時,民房占地面積最后以住宅勘測核準的覆蓋面積為依據,如核準的占地與收容占地面積遭遇差別時,嚴格按照簽訂協議時的住宅安放售價多退少補的方法收付。
3、《西寧市原海山軸承廠家屬院及周邊擴建投資項目民房征稅補償金安放時間表》合同規定,五、國有耕地上樓房補助手段及賠償技術標準2、超面積售價。
4、21平方米以上依消費市場現金按4860元/平方米清算,層樓傭金另計。
5、住宅覆蓋面積最后以住宅遙感主管部門批準為依據。按照有簽訂合同依合同規定,無協議書按照國際法明文規定的準則,《國有土地上房屋征收與補償協議書》和《西寧市原海山軸承廠家屬院及周邊改建投資項目民房課征補助征用時間表》訂立時樓房占地面積為不準定,約為73.7平方米,民房占地面積最后以民房地理信息核準的占地面積為依據。

項目南邊有中山大學附屬第一醫院
1、“目前正試圖和廣大附屬中學、二中商談引入”。這要以后續民政局發布的答案為依據,因此錄取面向所有房源及回遷房,如此大體量的樓盤,碩士學位除非充足還有待于商榷。
2、周邊其他幼兒園有茅崗小學、黃埔國光學校實驗學校、市第八十六中學、市第一二三初級中學等。
3、建設項目整體規劃有50萬㎡自建商業地產,建成后業主們的吃喝玩樂游玩大體上不愁。
4、自建商業性目前還未完工,成熟運作還為潮流早。
5、周邊小區較少,尚有一些廠房,短線內關注度略嫌稠密,景致不佳。
6、建設項目南邊有中山大學附屬第一醫院、廣州醫科大學附屬第五醫院、黃埔區婦幼保健院、黃埔區中醫醫院等,驅車費時約15分鐘。
7、富頤華庭畢竟是整個茅崗村西片的舊改區域,共分7期開發計劃,住房坐落于工程項目最北部,回遷房在其南部。
8、建設項目覆蓋率為30%,容積率為3.59,從房源整體規劃圖緊密結合百度地圖量度上看,絕大部分樓棟的南北樓間距都不遠高于100米,能盡量少防止強光遮住,進一步提高聚居舒適感。
有效消除了拆遷戶的顧慮
1、中產階級人均可支配年利潤技術水平屬 廣州低總收入國家標準,征地樓房屬租客 以及直系親屬唯一所有權房屋,占地面積在40平 方米以下的也按40平方米國家標準展開 補助。
2、寶盛新家園回遷市民中有55戶 小家庭享用至了這項補貼。
3、有關 香900多套安置房近期動工 新家園是荔灣區“月光征地”的試行。
4、昨日荔灣區更新辦組織工作技術人員了解,為 激起受災戶有關建設項目爛尾的疑慮,他 們首次明確提出,受災戶返回前可先獲 些按當時征地補償價評鑒的無償民房 補助。
5、安置房建成后,這部份受災戶 才繳回尾款,轉交回遷房。
6、這些不斷創新 ,有效率徹底消除了受災戶的憂慮,很大程 度推動了騰退組織工作民主化。
7、在當時短短 5個月等待時間內,工程項目便已經完成了所有 440戶的征地賠償協定簽定管理工作。
8、“寶盛新家園啟用、村民狂歡落成 ,不但兌現了寶盛草地校址租客回遷 安放的諾言,更順利實現了恩寧路和泮溪 車位改擴建數百戶中產階級的就近安放。
廣澳高速民眾出口約2km
服務熱線:何詠斌 聯系方式:13267179661
廣東省中山市金源路35號之一
服務熱線:何詠斌 聯系方式:13267179661
深圳市南山區南山大道與東濱路交匯處
服務熱線:何永斌 聯系方式:13267179661
深圳市羅湖區翠竹路街道水貝二路與文錦北路交匯處
雙地鐵口物業 洪湖公園旁世界珠寶中心 56萬綜合體
深圳市南山區南山大道與東濱路交匯處
華聯城市中心,地處粵港澳大灣區深圳南山核心區位,總建面約60萬㎡,分兩期開發。是華聯控股集團又一創新力作。華聯城市中心定位為前海之門
深圳市南山區南山大道和東濱路交匯處
南山總部超體,74-160㎡精品辦公空間不限購不限貸,小面積低總價鄰近9號線荔林站(已通車),一站直達前海來福士廣場、海岸城、花園城三大
中山市坦洲鎮金源路35號
人民西路旁精裝現樓,珠海市區一半的房價上車。住宅性質不動產權證永久產權,使用率超130%的終極神戶型,最近珠海市區的項目,小戶型享受大
東莞市鳳崗鎮鳳清路與竹塘下圍大塘北路交匯處
深圳里的鳳崗,莞深融城先行者都市集團二期全新升級作品50年獨立產權,專屬定制空間深圳里的鳳崗 深莞融城第一站 嵌入深圳腹地鳳崗嵌入深